通信人家园

 找回密码
 注册

只需一步,快速开始

短信验证,便捷登录

搜索

军衔等级:

  中尉

注册:2011-8-24183
跳转到指定楼层
1#
发表于 2025-11-6 11:34:45 |只看该作者 |倒序浏览
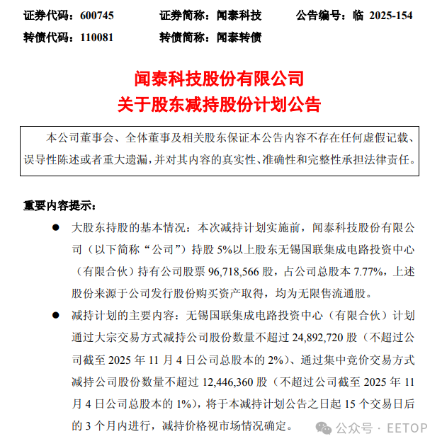
2025年11月5日,闻泰科技发布公告称,无锡国联集成电路投资中心(有限合伙)计划通过大宗交易方式减持公司股份数量不超过24,892,720股(不超过公司截至2025年11月4日公司总股本的2%)、通过集中竞价交易方式减持公司股份数量不超过12,446,360股(不超过公司截至2025年11月4日公司总股本的1%),合计减持不超过3733.91万股,即不超过公司总股本的3%(按11月6日上午11:30收盘价41.05元计算,闻泰科技市值为510亿元。以此估算,减持3%至多可套现约约15亿元)。

本减持计划公告之日起15个交易日后的3个月内进行,减持价格视市场情况确定。

640?wx_fmt=png&from=appmsg&watermark=1#imgIndex=0
值得注意的是,无锡国联集成电路投资中心并不是普通股东,而是闻泰科技第二大股东,持有公司7.77%的股份,仅次于实控人张学政旗下的闻天下科技集团有限公司。在闻泰科技2019年实施重大资产重组期间,无锡国联集成电路投资中心(有限合伙)以合肥中闻金泰半导体投资有限公司股权认购闻泰科技新发行的股份。

640?wx_fmt=png&from=appmsg&watermark=1#imgIndex=1

天眼查资料显示,无锡国联集成电路投资中心有国资背景,其实控人为无锡市国资委。

截至11月5日收盘,闻泰科技股价跌3.6%,报收43.08元,今天上午收盘继续下跌4.71%,收报41.05元,市值510.92亿元。

640?wx_fmt=png&from=appmsg&watermark=1#imgIndex=2


举报本楼

本帖有 4 个回帖,您需要登录后才能浏览 登录 | 注册
您需要登录后才可以回帖 登录 | 注册 |

版规|手机版|C114 ( 沪ICP备12002291号-1 )|联系我们 |网站地图  

GMT+8, 2025-12-24 05:33 , Processed in 0.077110 second(s), 19 queries , Gzip On.

Copyright © 1999-2025 C114 All Rights Reserved

Discuz Licensed

回顶部