通信人家园

 找回密码
 注册

只需一步,快速开始

短信验证,便捷登录

搜索

军衔等级:

  中将

注册:2016-11-17325
跳转到指定楼层
1#
发表于 2025-11-26 11:29:50 |只看该作者 |倒序浏览
快科技

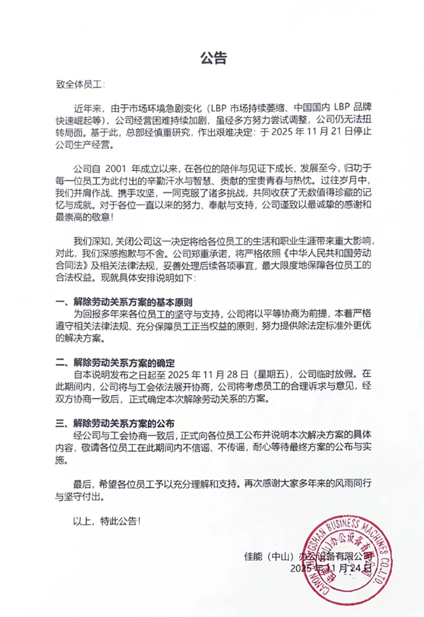
日前,日企大厂佳能(中山)办公设备有限公司的一则公告在网上曝光,内容显示公司将停止生产经营并正式关闭。

根据公告,由于市场环境急剧变化(LBP市场持续萎缩、中国国内LBP品牌快速崛起等),公司经营困难持续加剧,虽经多方努力尝试调整,公司仍无法扭转局面,总部经慎重研究,作出停止公司生产经营的艰难决定。

官方表示,深知关闭公司将给各位员工的生活和职业生涯带来重大影响,对此,公司深感抱歉与不舍。

佳能中山承诺,将严格依照《中华人民共和国劳动合同法》及相关法律法规,妥善处理后续各项事宜,最大限度地保障各位员工的合法权益。

官方还提到,将努力提供除法定标准外更优的解决方案。

s_d0fb68220822410eb3b7cfb6dd5c436a.png

资料显示,佳能(中山)办公设备有限公司成立于2001年,是日本佳能株式会社在广东省中山市设立的外商独资企业,该公司位于中山市火炬开发区,主要以生产彩色、黑白激光打印机为主,产品出口全球多地。

据媒体报道,在发展巅峰时,曾是全球最大的黑白激光打印机生产基地,占全球产量的50%。

举报本楼

本帖有 1 个回帖,您需要登录后才能浏览 登录 | 注册
您需要登录后才可以回帖 登录 | 注册 |

版规|手机版|C114 ( 沪ICP备12002291号-1 )|联系我们 |网站地图  

GMT+8, 2025-11-26 21:17 , Processed in 0.088729 second(s), 19 queries , Gzip On.

Copyright © 1999-2025 C114 All Rights Reserved

Discuz Licensed

回顶部