通信人家园

 找回密码
 注册

只需一步,快速开始

短信验证,便捷登录

搜索

军衔等级:

  下士

注册:2014-10-2918
跳转到指定楼层
1#
发表于 2025-12-2 15:33:29 |只看该作者 |倒序浏览
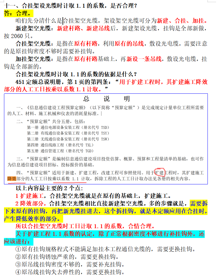
九、合挂架设光缆时计取1.1的系数,是否合理?
答:合理。
咱们先分清什么是合挂架空光缆,架设架空光缆可分为新建、合挂、加挂。
新建架空光缆:新建杆路、新建吊线后,新建架设光缆,挂钩是全部新做,按2060只。
合挂架空光缆:是指在原有杆路,利用原有的吊线,敷设光电缆,需要注意的是原挂钩密度不够时需要补挂钩。
加挂架空光缆:是指在原有杆路基础上,再新设一条吊线,敷设光电缆,挂钩是全部新的。
合挂架设光缆时计取1.1的系数的依据是什么?
451定额总说明册,第1页的第四条:“用于扩建工程时,其扩建施工降效部分的人工工日按乘以系数1.1计取。”
以上内容最主要的2个点:
1扩建施工,合挂架空光缆就是在原有的基础上,扩建施工。
2降效部分,合挂架空光缆相比直接新建架空光缆,多的步骤就是,需要拆下来原有的挂钩,再把新光缆挂进去,这个拆挂钩,就是本定额应用在合挂时,产生降低效率的部分。
所以合挂架空光缆时工日计取1.1的系数,合情合理。
关于扩建工程1.1系数的认定,除了正常根据密度不够进行补挂钩外,还应该进行:
①原有挂钩规格程式不能满足加挂本工程通信光缆的,需要更换挂钩。
②原有挂钩锈蚀严重的,需要更换挂钩。
③原吊线挂钩密度不够的,需要补充挂钩。
④原吊线挂钩失去弹性的,需要更换挂钩。
ScreenShot_2025-12-02_153050_487.png

举报本楼

本帖有 1 个回帖,您需要登录后才能浏览 登录 | 注册
您需要登录后才可以回帖 登录 | 注册 |

版规|手机版|C114 ( 沪ICP备12002291号-1 )|联系我们 |网站地图  

GMT+8, 2026-1-17 01:43 , Processed in 0.094388 second(s), 19 queries , Gzip On.

Copyright © 1999-2025 C114 All Rights Reserved

Discuz Licensed

回顶部