通信人家园

 找回密码
 注册

只需一步,快速开始

短信验证,便捷登录

搜索

军衔等级:

  中将

注册:2010-12-191410
跳转到指定楼层
1#
发表于 2025-12-15 09:45:03 |只看该作者 |倒序浏览
本帖最后由 youx 于 2025-12-15 09:55 编辑

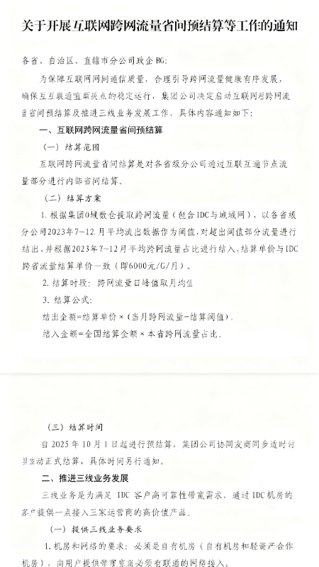
看到几个关于跨网结算的文件,分享一下。


固定宽带 流量精细化运营 是必然

城域网出口流量 下行流量 上传流量

省级出口流量  下行流量 上传流量

国际出口流量  下行流量 上传流量

890a8425-7c66-4edf-8822-a1b6c3ce3dd3.png


ec5df868-49be-48ee-aa37-21fc9ed7321e.png

https://www.v2ex.com/t/1178850

举报本楼

本帖有 16 个回帖,您需要登录后才能浏览 登录 | 注册
您需要登录后才可以回帖 登录 | 注册 |

版规|手机版|C114 ( 沪ICP备12002291号-1 )|联系我们 |网站地图  

GMT+8, 2026-2-25 09:40 , Processed in 0.149832 second(s), 20 queries , Gzip On.

Copyright © 1999-2025 C114 All Rights Reserved

Discuz Licensed

回顶部