通信人家园

 找回密码
 注册

只需一步,快速开始

短信验证,便捷登录

搜索

军衔等级:

  少校

注册:2015-12-26136
跳转到指定楼层
1#
发表于 2025-12-18 23:04:10 |只看该作者 |倒序浏览
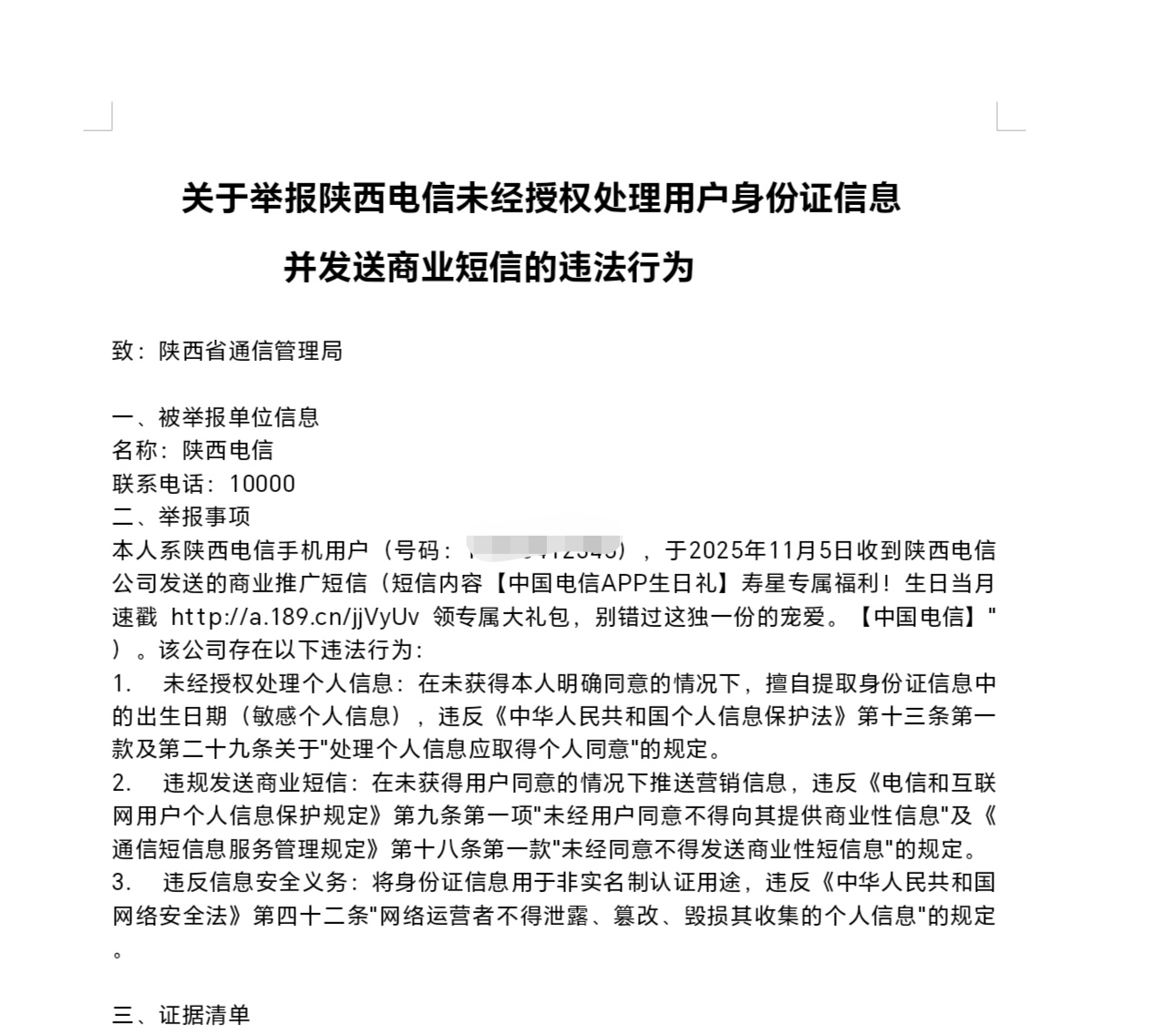
- ❌ 核心争议点回应较模糊:未明确区分“商业短信”与“电信服务/业务使用信息”的边界,也未具体说明调查中对短信内容、发送授权的核查细节,仅以“暂未发现违法行为”作为结论,论证力度不足。

- ❌ 对于“未经授权处理身份证信息”的举报,仅提及入网协议的概括性授权,未针对身份证信息的具体使用场景(如是否超范围、是否用于商业推广)展开核查说明。 Screenshot_20251218_225535_com_larus_nova_MainActivity.jpg Screenshot_20251218_224827_com_tencent_mm_MiniQBReaderUI_edit_75918566977705.jpg mmexport1766069152518_edit_75790755555462.jpg

举报本楼

本帖有 1 个回帖,您需要登录后才能浏览 登录 | 注册
您需要登录后才可以回帖 登录 | 注册 |

版规|手机版|C114 ( 沪ICP备12002291号-1 )|联系我们 |网站地图  

GMT+8, 2026-5-26 22:38 , Processed in 0.060970 second(s), 19 queries , Gzip On.

Copyright © 1999-2025 C114 All Rights Reserved

Discuz Licensed

回顶部