通信人家园

 找回密码
 注册

只需一步,快速开始

短信验证,便捷登录

搜索

军衔等级:

  上尉

注册:2015-12-26130
跳转到指定楼层
1#
发表于 2026-1-18 14:19:37 |只看该作者 |倒序浏览
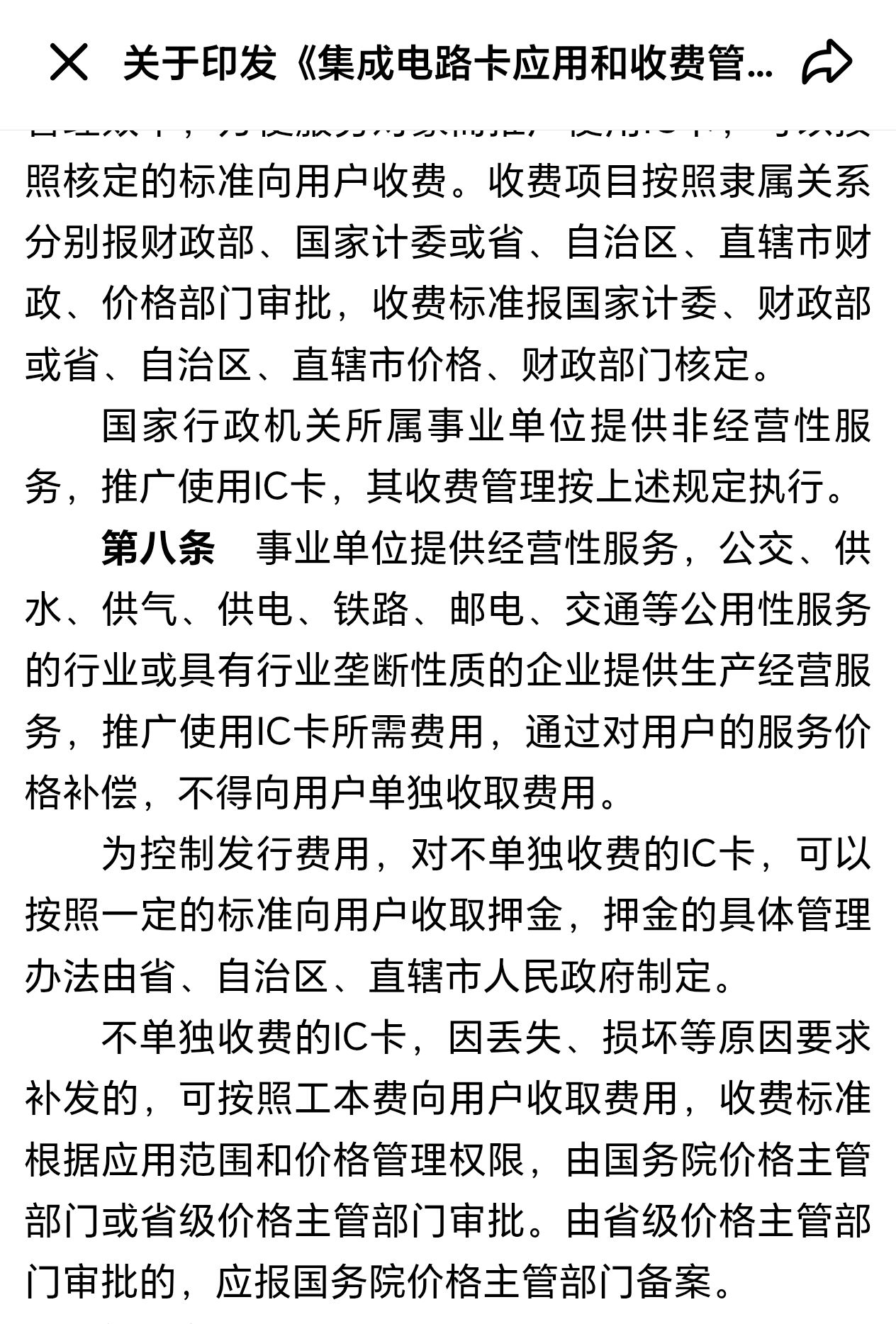
吉林移动官网于2026年1月16日发布公告,准备于1月19日收取新入网手机号码的SIM卡的费用。国家早就有相关要求,吉林移动难道不知道吗? mmexport1768715887835.jpg Screenshot_20260118_141329_com_larus_nova_WebActivity.jpg Screenshot_20260118_141354_com_larus_nova_WebActivity.jpg

举报本楼

本帖有 12 个回帖,您需要登录后才能浏览 登录 | 注册
您需要登录后才可以回帖 登录 | 注册 |

版规|手机版|C114 ( 沪ICP备12002291号-1 )|联系我们 |网站地图  

GMT+8, 2026-1-18 17:15 , Processed in 0.114623 second(s), 20 queries , Gzip On.

Copyright © 1999-2025 C114 All Rights Reserved

Discuz Licensed

回顶部