通信人家园

标题: 住建部最新版本!通信管道与通道工程设计标准  [查看完整版帖子] [打印本页]

时间:  2019-12-10 10:04
作者: zhongzk     标题: 住建部最新版本!通信管道与通道工程设计标准

近日,住房和城乡建设部发布了一则关于国家标准《通信管道与通道工程设计标准》的公告。

公告主要内容为:现批准《通信管道与通道工程设计标准》GB50373-2019为国家标准,自2020年1月1日起实施。原国家标准《通信管道与通道工程设计规范》(GB50373-2006)同时废止。
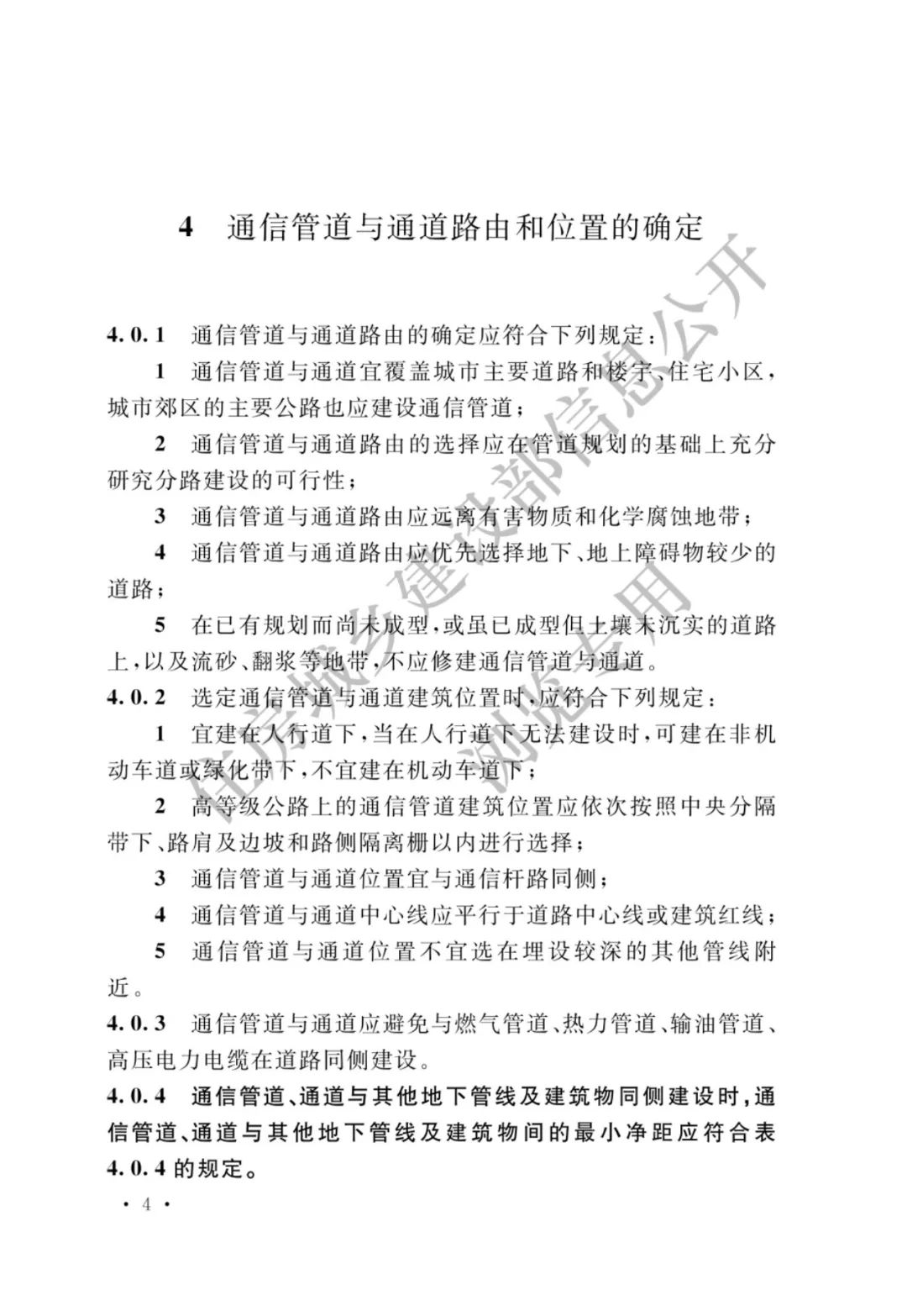
其中,第4.0.4条为强制性条文,必须严格执行。


时间:  2019-12-12 09:30
作者: fab

有附件没,楼主?





通信人家园 (https://www.txrjy.com/) Powered by C114