通信人家园

标题: 中国联通:5G行业专网白皮书  [查看完整版帖子] [打印本页]

时间:  2020-9-1 10:23
作者: 安东正阳     标题: 中国联通:5G行业专网白皮书

5G万物智联时代,垂直行业生产方式智能化、数字化转型升级将持续加速,行业用户对运营商移动网络服务提出了新的要求。对此,中国联通发布《5G行业专网白皮书》(以下简称白皮书),对行业专网需求进行分析,提出中国联通5G专网产品定义并对其能力进行阐述,同时从专网终端及模组、专网安全能力、专网协同能力等多个维度进行介绍。
  《白皮书》指出,5G专网具有大带宽、广连接、低时延、安全性高等诸多优势。同时,5G专网具备适用部署区域化、网络需求个性化、行业应用场景化等特点。5G专网可与现有IT网络实现兼容互通,网络能力、网络技术也将不断演进升级。最后,对于多数企业重要的一点是,5G公网与专网的融合部署可缩短建设周期,进而大大降低成本。
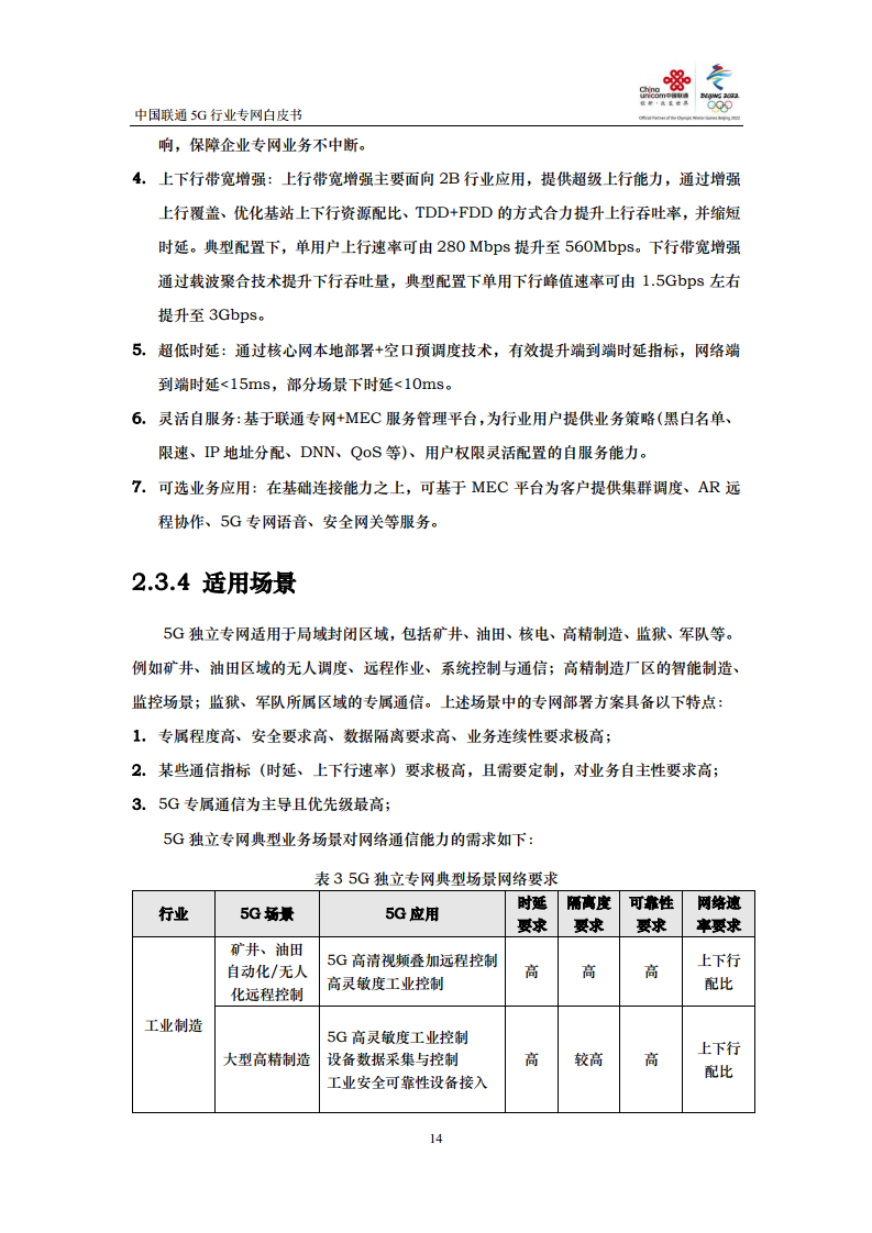
  在行业应用中,行业用户的生产园区及业务场景对无线网络覆盖质量、时延、上行带宽、数据保密性、设备移动性、网络控制权等的要求均高于公共大网。对于特定场景需要综合型、灵活便捷的中国联通5G行业专网白皮书45G行业专网,为行业用户按需提供定制化的网络解决方案,解决现有无线专网的痛点,补充现有公共大网的能力,为垂直行业的信息化、智能化、数字化转型进行深层次赋能。行业用户对于专网的需求呈现出覆盖场景多样化、网络部署局域化、网元资源定制化、网络性能可配置、网络运维可管可控以及现有系统平滑对接六大特点。
  根据咨询机构OMDIA的测算,全球范围5G行业应用的经济贡献将达到13.2万亿美元。其中对制造业的贡献最为明显,5G将带动全球制造业新增产出4.7万亿美元。部署5G专网是垂直行业推动5G创新应用、拓展生产效能、提速数字化转型不可或缺的必要手段。




































通信人家园 (https://www.txrjy.com/) Powered by C114