通信人家园
标题:
网格经营:网格运营日常管理要求——客情维护
[查看完整版帖子]
[打印本页]
时间:
2022-5-23 10:44
作者:
A373507474
标题:
网格经营:网格运营日常管理要求——客情维护
1.1 客情维系的对象及目标
网格实行属地化管理,归属于网格内的集团客户、社区、渠道合作伙伴( 包括友商的渠道网点) 等,都属于网格应主动维护的客情,并通过客情关系的维护,保持我公司在市场上的竞争优势、良序发展及良好的口碑。
客户维系关键人(渠道网点、集团、社区)
(1)渠道网点:
包括与我公司合作的渠道网点及友商的渠道网点,以及可纳入异业合作的渠道网点。拜访的关键人为网点的老板、店面负责人以及核心业务人员。
(2)集团:
主要为CD 类集团内五类人( 集团单位—把手、主管领导、办公室( 综合部)、通信部门、信息化部门领导)。
(3)社区:
包括居民社区、居委会、行政村等居民聚集区,客情维系的关键人指对本社区有较大影响力人员,如村长、居委会主任、物业经理、业委会主任等。以铁通为例,其积极探索新型邻里关系的建立,通过试点厅店乐园; 客户关注邻里关怀、服务、流量套餐——厅店设置免费的乐园式空间,方便社区居民不便时进行孩子看管。发展募捐,员工志愿。通过综合服务厅店:便民服务( 缴费、订车票、快递等服务)。
制定拜访计划(指标分解、拜访计划等)
综合网格为销售而生,客情维系的目的是客户拓展及存量客户维系,在计划阶段就需要做好指标分解,并依据指标制定相应的拜访计划。
(1)指标分解:
网格须做好指标解读,将指标分解到人,人人头上都要有明确的销售指标。制定拜访目标以及阶段目标,制定一份网格经理任务表,让网格经理清楚每天的业务拓展目标,并把控好完成进度。
(2)拜访计划:
以周为单位制定,计划的制定应围绕网格考核指标的达成并兼顾网格的长远发展。
(3)拜访工作计划内容包含不限于:
拜访的对象、拜访时间、拜访人、希望达成的目标。
拜访准备(做好功课、带好工具)
(1)做好功课:
充分熟悉当前的政策( 包括我公司及友商的政策);根据系统数据或之前的拜访了解,分析客户存在的问题、需求,以便有的放矢;如走访渠道网点需提前分析网点经营中存在的问题;如走访集团需提前了解该公司的经营状况、人员规模等情况,尽可能了解客户可能存在的需求;社区拜访须了解我司宽带的覆盖情况及建设规划。
(2)带好工具:
拜访需携带笔记本、宣传物料、信息记录单、名片、酬金一览表等基本工具。
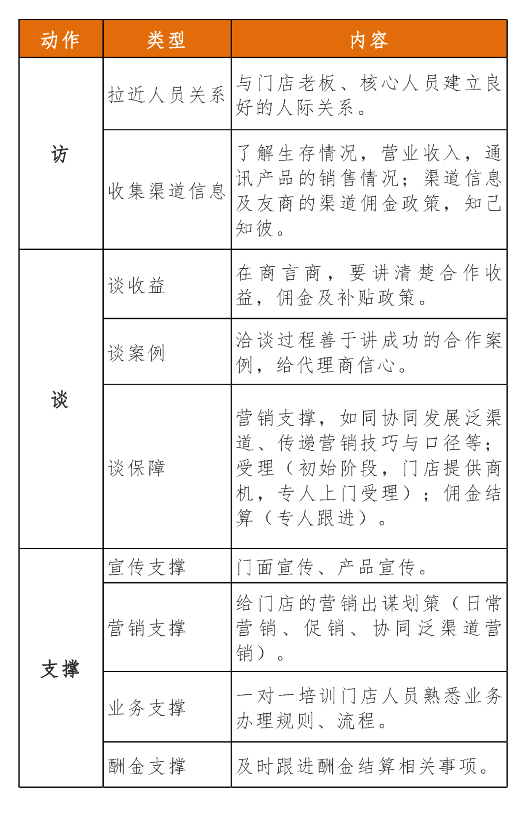
拜访(工作内容示例)
渠道网点(渠道走访工作内容表)
◆以情感为纽带,以利益为核心:与网点负责人、核心营业人员沟通、交流,建立良好的工作关系。传达业务方案及操作流程, 提供宣传物料, 培训其业务人员, 安排网点参与促销活动, 提供日常经营辅导,提升网点的盈利能力。
◆对于尚未与我公司建立合作关系的渠道网点( 包括异业网点),也应列入拓展计划,积极扩大我公司的销售渠道、合作伙伴。
渠道走访工作内容:(如下表)
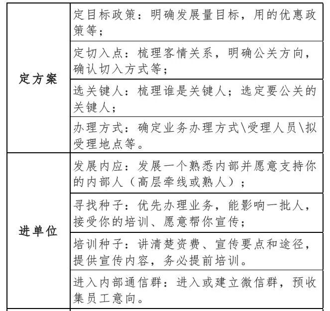
1.2 集团客情维系(集团营销五步法)
优惠提供及主动营销:
定期提供公司产品信息及优惠政策,根据营销政策做好优惠政策的宣传工作,告知所有集团目标。客户关系深度维系:通过上门拜访、驻地服务、节日关怀等客户沟通形式,持续维系集团客户及集团关键人员的关系。
需求响应:
及时响应客户的业务咨询、业务办理、投诉等需求,通过良好的服务, 拓展新用户、新业务。
客户挽留:
收集集团内异动信息及集团外竞争信息,如发现客户有离网的苗头,应用多种方法进行客户挽留; 并及时向上级汇报,争取更多的支持。
集团营销五步:
(流程见下表)
社区客情维系(信息收集、提供服务\ 优惠政策)
(1)信息收集:进一步收集了解社区内客户信息,包括宽带使用期限、使用体验、人员构成、竞争对手、商机等信息。
(2)主动提供社区服务:根据公司产品及政策,针对社区/ 农村特点,有针对性的主动提供我公司的产品及优惠政策,开展社区服务。及时响应客户的业务咨询、业务办理等需求。
1.3 拜访记录以及拜访成果小结
网格经理应及时完成渠道、集团、社区拜访后,应在网格通详细填写走访日志,走访日志需体现出本次走访的基本情况、达成目标及需解决的问题,以便网格长可以全面掌握渠道、集团、社区的情况及网格经理的工作进度。
拜访成果小结(通报、短板、总结、分享)
通报:
实施拜访通报制度,通报维度包括拜访量、任务目标完成情况等,体现出拜访的量化成果。
短板提升:
总监应该及时发现并关注短板,通过日常通报数据监控及网格经理走访日志,发现异动,对相应的网格经理进行指导,网格经理需对相应的集团客户、渠道网点、社区及时作出响应,从而提升短板指标。
(1)月度总结:网格长每月需对本网格的客情及运营进行总结,总结内容包括是目标的完成情况、进度的监控情况、短板提升、措施实施效果、友商经营情况对比等,做到每月运营心中有数,形成次月的经验总结在提升。
(2)经验分享:网格长应在通过例会等形式,汇总网格经理的客情维系工作进展、存在的问题及需得到的支持。共同查找短板,并对短板项目进行分析,制定提升方案及提升进度。并对优秀网格经理进行经验分享,共同学习提升。
时间:
2022-5-23 12:22
作者:
Gxd123
客情维护不容易,即需要一定的专业知识,还要懂得人情事故,工作繁琐,压力大,对于客户来说,问题都要第一时间解决,这中间就存在一个优先级的问题,需要维系人员好好把握。
通信人家园 (https://www.txrjy.com/)
Powered by C114