通信人家园

 找回密码
 注册

只需一步,快速开始

短信验证,便捷登录

搜索

军衔等级:

  上等兵

注册:2025-3-2511
跳转到指定楼层
1#
发表于 2025-11-24 16:26:19 |只看该作者 |倒序浏览
在数据中心布线系统走线方式时,很多朋友比较关心的是上走线好,还是下走线好?这个问题一直都有讨论,尤其是刚从事机房施工的朋友,都有此一问。
海悟集团小编带领本期我们来总结下。
为什么要讨论这个问题呢?因为对于布线系统如果初期规划走线方式不合理,后期将会花费几倍的时间来调整。
一、什么是上走线、下走线?

在数据中心项目中,布线系统主流的走线方式一般分为上走线和下走线两大类。

什么是上走线
上走线是指线缆敷设在机柜设备上方预安装好的桥架上,在天花水泥板上打孔固定吊线架,布线,放线到每个机柜。
机房布线1.png

什么是下走线
而下走线是指线缆敷设在活动地板下,有直接敷设在地上以及地板下的桥架上。
机房布线2.png 机房布线3.png

二、上走线、下走线那个好?

上走线在近些年的流行,与机房规模不断升级、下送风制冷方式的流行、用户对维护管理的重视等密不可分,上走线便与后期维护与扩展。
相对而言,下走线机房时间长了后,不防鼠、灰尘大、不易维 护、不利于消防等致命缺陷。
另外,目前国内数据中心项目建筑层高有限,“下走线”占用的净高会高于“上走线”,在机房平面布局和未来变化中也缺乏灵活性。
机房布线4.jpg
另外机房和布线工程技术规范文件中,对“布线工程实施要求”有明确说明:机房内强、弱电走线应明显分开,以避免电磁干扰,最好的方式是强电采用地板下走线,弱电采用上走线,强电采用线槽,弱电采用吊装金属梯架。

当然,这也并不是说下走线一无是处,下走线也有应用,相对而言,下走线在敷设简便性、成本等方面,有一定的优势,下走线方式不影响机房的美观度, 相对而言降低了对于施工线缆管理的要求,且施工更快。
机房布线5.png
而上走线在线缆密度和容量较大时,会对走线架造成很大压力,对于网格式桥架上走线方式来,对于布线系统的施工绑 扎,线缆管理要求非常高,施工质量好坏将直接影响整体数据中心的外观。
机房布线6.png

所以,一般做好了防静电板,也可以采用下走线,采用哪种走线还要考虑到客户对数据中心的要求比如成本、维护、机房升级、工期等。

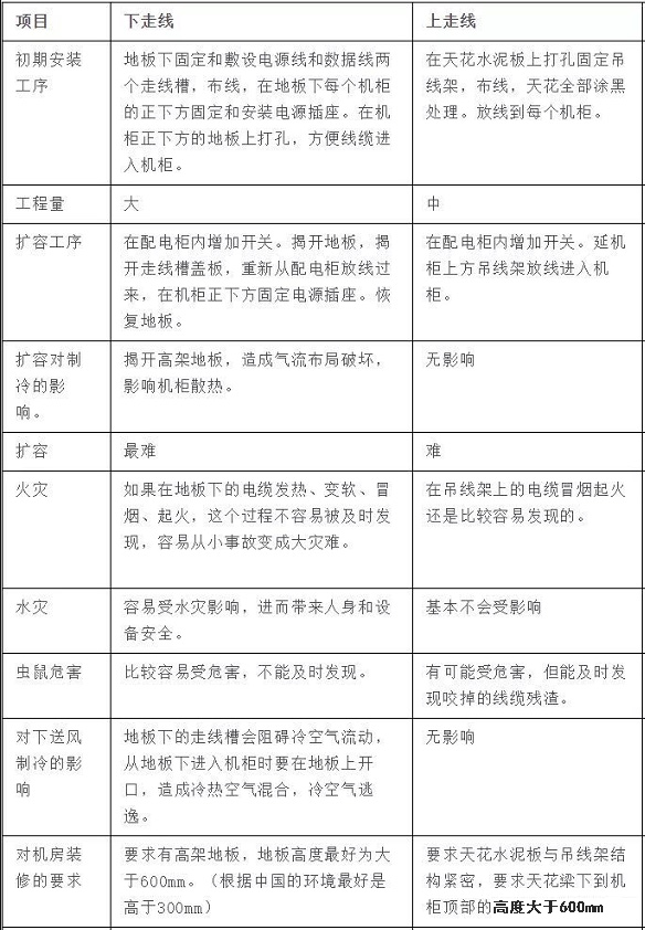
最后有一张表进行了对比:
机房布线7.jpg

举报本楼

本帖有 2 个回帖,您需要登录后才能浏览 登录 | 注册
您需要登录后才可以回帖 登录 | 注册 |

版规|手机版|C114 ( 沪ICP备12002291号-1 )|联系我们 |网站地图  

GMT+8, 2025-11-24 18:38 , Processed in 0.112695 second(s), 19 queries , Gzip On.

Copyright © 1999-2025 C114 All Rights Reserved

Discuz Licensed

回顶部